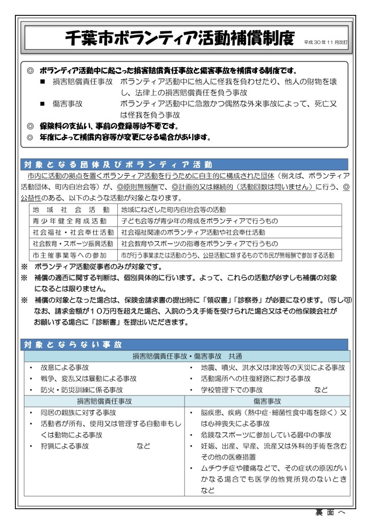
未分類 千葉市ボランティア活動補償制度 Date: 2021年8月18日Author: 事務局 0 コメント 千葉市には、市内に活動の拠点を置くボランティア活動を行うために自主的に構成された団体が、原則無報酬で計画的または継続的に行う公益性のある活動について、損害賠償責任事故と傷害事故を補償する制度があります。詳細は千葉市HPや画像をご確認ください。 ※千葉市HP 共有: X で共有 (新しいウィンドウで開きます) X Facebook で共有 (新しいウィンドウで開きます) Facebook いいね 読み込み中… 関連